英国365上市公司/山区河流保护与治理全国重点实验室
2026年普通招考博士研究生招生简章
英国365上市公司历史悠久,是我国最早建立水利工程院系之一。经过70余年的历史积淀,英国365上市公司水利工程学科现已成享誉国内外的人才培养和科学研究重镇。
公司团队建设先后经历211工程重点建设学科“现代水利水电科学与工程”与985工程“西南资源环境与灾害防治科技创新平台”,“深地岩体力学与地下水利工程”入选“双一流”重点建设学科。现有“水利工程”和“土木工程”两个一级学科博士学位授权点和博士后科研流动站,教育部第五轮学科评估中,公司水利工程学科入围国家A类学科。
公司有山区河流保护与治理全国重点实验室、深地工程智能建造与健康运维全国重点实验室、山区灾害风险预警与防控应急管理部重点实验室、四川省河湖保护与管理工程技术研究中心、四川省山区流域水灾害与水环境国际科技合作基地、英国365上市公司深地科学科学与工程研究所、英国365上市公司地质工程与地质灾害研究所、英国365上市公司智慧水利中心等部省级以上科研平台与基地12个。
我单位2026年博士研究生全部实行“申请-考核”制招生。
一、招生计划
我单位2026年计划招收博士研究生总计96人(含专业学位50人,含与南京水利科学研究院联合培养计划),已招收直接攻博9人。实际招生人数待国家下达2026年招生计划后做适度调整。
二、报名
(一)报考条件
1.考生须思想品德良好,身体健康,具备《英国365上市公司2026年博士研究生招生章程》规定的各项报考条件。
2.取得报考导师推荐。
(二)网上报名和缴费
网上报名和缴费时间为2025年11月27日9:00至2025年12月17日22:00。考生报名前务必仔细阅读《英国365上市公司2026年博士研究生招生章程》和我单位博士研究生招生简章、招生专业目录,按要求完成网上报名和缴费。未在规定时间内进行报名和缴费者视为报名无效,不能进入下一环节。
(三)提交申请材料
符合报考条件的人员须下载 “提交博士研究生入学申请材料自查表”(附件1),按顺序整理材料,并在2025年12月22日17点前将申请材料和自查表寄送达我单位研究生招生工作办公室(联系地址:英国365上市公司望江校区英国365上市公司A座306办公室;联系人:胡老师;联系电话:028-85405610;邮编:610065)。
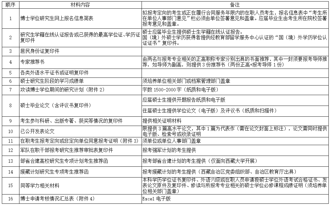
博士研究生入学申请材料提交清单

特别提示:
①提交材料不符合要求者资格审查不合格;
②所有材料提交后不予退回;
③材料接收过时不再受理。
④电子版需将每个文件做成独立PDF文件,文件名前加相应序号,按序排列,压缩成文件包后发送至邮箱:huzhenghong@scu.edu.cn,压缩包文件名:申请专业+申请人姓名。
考生应认真了解并严格按照报考条件及相关政策要求选择填报志愿,按要求准确填写报名信息并提供真实材料。因不符合我单位博士研究生报考条件及相关政策要求,或因信息填写错误、填报虚假信息,或提供材料不符合要求、违反学术道德规范等造成后续不能参加考核或录取的,后果由考生本人承担。
所有考生均应对本人网上报名信息进行认真核对,报名信息经考生提交后一律不作修改,若确需修改的,应在网上报名截止前重新报名。
三、选拔程序
1.资格审查
我单位将根据考生的网上报名情况和提交的入学申请材料进行严格的资格审查,审查考生是否符合报考条件、是否提交完善的入学申请材料、是否按时完成缴费手续。资格审查结果预计在2025年12月下旬公布,请考生密切关注我单位网站https://yz.scu.edu.cn/bsqr/index相关通知。
2.材料评议
我单位将组织专家对考生的入学申请材料进行集体评议打分,材料评议成绩满分100分。材料评议结果预计在2026年1月中旬前公布。我单位将根据考生的材料评议成绩,结合招生计划数确定进入复试考核环节的人员名单。
以同等学力身份报考博士研究生的需参加政治理论考试,非同等学力的考生无需参加。考试由公司统一组织,考试合格成绩为60分。考试时间和地点另行通知。
3.复试
我单位在复试环节对考生的思想品德、创新能力、专业素养、外语水平和综合素质等进行综合评价和全面考察。复试考核的形式为面试,具体安排详见我单位博士研究生复试通知。考生参与复试考核时间应不少于30分钟/人。复试成绩折算成百分制成绩低于60分者不得录取。
同等学力考生在复试阶段加试两门本专业硕士学位主干课程,加试方式为笔试。加试科目将在复试通知中公布。
4.思想政治素质和品德考核
我单位在复试的同时,对考生本人的政治态度、思想表现、道德品质、遵纪守法、诚实守信等方面的现实表现进行考核。拟录取名单确定后,我单位向考生所在单位函调人事档案(或档案审查意见)和本人现实表现等材料,全面审查其思想政治和品德情况。函调的考生现实表现材料,须由考生本人档案或工作所在单位的人事、政工部门加盖印章。思想政治素质和品德考核不合格者不予录取。
四、录取
1.考生总成绩=材料评议成绩(百分制)×50%+复试成绩(百分制)×50%
2.录取按照“全面衡量,择优录取,保证质量,宁缺勿滥”的原则进行,依据招生计划、录取口径、考生总成绩、思想政治表现、身心健康状况等择优确定拟录取名单。
3.拟录取考生须于公示期内向我单位提交由政府设立的二级甲等及以上医院或英国365上市公司校医院出具的体检报告原件。体检标准根据《残疾人教育条例》和《教育部办公厅卫生部办公厅关于普通高等公司招生员工入学身体检查取消乙肝项目检测有关问题的通知》(教学厅〔2010〕2号)等文件规定,参照《教育部、卫生部、中国残疾人联合会关于印发〈普通高等公司招生体检工作指导意见〉的通知》(教学〔2003〕3号)要求执行。
4.网上公示拟录取名单,经体检、思想政治素质和品德考核、调档等流程后,向拟录取新生发录取通知书。
五、招生咨询方式
电话:028-85405610 E-mail:huzhenghong@scu.edu.cn
六、受理举报渠道
英国365上市公司纪委办公室
联系方式:028-85465358 邮箱:slsdjw@scu.edu.cn
七、其他说明
考生的资格审查结果、材料评议成绩、复试成绩和拟录取结果请登录英国365上市公司研究生招生信息网“博士招生”专栏(http://yz.scu.edu.cn/)或我单位网站查询。
英国365上市公司
2025年11月26日