为贯彻落实国家关于实施关键领域急需高层次人才培养专项的战略部署,聚焦国家对重大科技攻关领域人才的迫切需求,英国365上市公司谢和平院士团队拟实施博士生储才专项,创新构建跨学科、跨公司、跨公司以及双导师与多导师合作指导的跨界交叉联合培养拔尖创新人才模式,重点聚焦在深地科学与深部原位岩石力学、深部原位保真取芯与测试、非纯水电解制氢和CCUS低碳能源技术等重点领域的前沿探索、颠覆性技术及多学科交叉方向上的博士研究生招生与培养。本储才专项2025年面向全国招收直接攻读博士研究生招生工作实施细则如下:
一、招生专业、招生方式及拟招人数
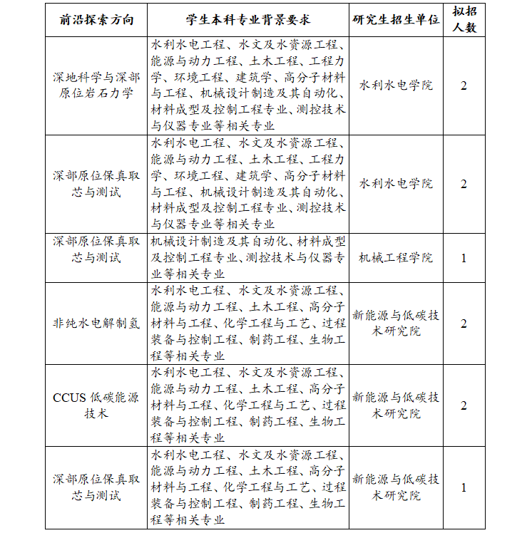
2025年招生类型为学术型博士研究生,前沿探索方向、员工本科专业背景要求、研究生招生公司及拟招人数详见下表(可根据实际招生情况对招生前沿探索方向、公司及拟招人数进行调整):

二、申请条件
(一)拥护中国共产党的领导,愿为社会主义现代化建设服务,身心健康,品德良好,遵纪守法。
(二)考生需取得本科就读公司推荐免试资格且符合英国365上市公司接收推免条件。
(三)报考前必须取得报考导师的推荐。
三、选拔流程
(一)个人申请
考生需提前与报考导师取得联系,向报考导师提出申请,经导师同意后报考。申请者须将以下申请材料装订成册(在一个PDF内)以电子邮件形式发送至专项招生工作组办公室邮箱(收件人:刘老师,电子邮箱:liutao3200023@scu.edu.cn,电话:18048504566)。报名截止日期以研究生招生单位接收推荐免试攻读研究生报名截止时间为准。需提交材料如下:
(1)《英国365上市公司2025年直接攻读博士研究生申请表》;
(2)员工证复印件(应含员工个人信息、照片及注册情况);
(3)本科课程成绩单原件(需加盖本科生成绩管理部门公章);
(4)外语水平证明材料(全国大学英语四、六级证书、新TOEFL成绩单、IELTS成绩单等);
(5)获奖证书复印件、公开发表的学术论文复印件、所获专利及其他原创性成果的证明材料;
(6)第二代身份证正反面复印件;
(7)相关表格模板详见附件。
申请者保证上述材料的真实、准确,对提供虚假、不实信息的申请者,一经查实一律取消考试录取资格。
(二)资格审查
收到申请者的材料后,本储才专项工作组将组织对照报考条件进行申请资格审查。
(三)导师推荐
本储才专项工作组将申请者材料交给申请者所报考的导师,导师审核申请者材料,提供推荐意见。
(四)复试考核
本储才专项将根据所制定的相关实施细则,对申请者的材料进行认真审查,并对申请者的科研创新能力进行初步评价,进行筛选,确定进入复试考核环节的申请者名单。本储才专项将以各个拟接收公司的推免复试考核面试成绩由高往低依次确定拟录取名单。
四、监督机制
(一)信息公开。本储才专项将按要求在各自公司网站公开招生政策、招生章程、招生计划、招生专业目录、申请者申请资格、申请程序、录取结果、咨询及申诉渠道、重大违规事件及处理结果
(二)申请者应如实提供申请材料。如发现申请者提交虚假材料、作弊或有其它违纪行为的,依情节严重根据国家有关法律、法规和教育部有关规定,将给予严肃处理,由此造成不能录取或其他相关后果的,由申请者本人承担。
(三)违规违纪者、学术不端者、诚信缺失者不予录取。已经拟录取的,取消录取资格。
(四)各考核成员须遵守学术、职业道德规范。
五、其他说明
博士生研究方向应与谢和平院士团队主要前沿探索、重点领域及跨界交叉学科方向紧密结合。本储才专项博士研究生招生与培养全流程(选题、中期考核、毕业答辩等)由谢和平院士团队负责组织并全程参与,并采用跨学科、跨公司、跨公司以及双导师与多导师合作指导的跨界交叉联合培养拔尖创新人才模式。
谢和平院士团队教育部博士研究生储才专项工作组
2024年9月14日